7.4: Analysis with finite statistics
- Page ID
- 122624
\( \newcommand{\vecs}[1]{\overset { \scriptstyle \rightharpoonup} {\mathbf{#1}} } \)
\( \newcommand{\vecd}[1]{\overset{-\!-\!\rightharpoonup}{\vphantom{a}\smash {#1}}} \)
\( \newcommand{\dsum}{\displaystyle\sum\limits} \)
\( \newcommand{\dint}{\displaystyle\int\limits} \)
\( \newcommand{\dlim}{\displaystyle\lim\limits} \)
\( \newcommand{\id}{\mathrm{id}}\) \( \newcommand{\Span}{\mathrm{span}}\)
( \newcommand{\kernel}{\mathrm{null}\,}\) \( \newcommand{\range}{\mathrm{range}\,}\)
\( \newcommand{\RealPart}{\mathrm{Re}}\) \( \newcommand{\ImaginaryPart}{\mathrm{Im}}\)
\( \newcommand{\Argument}{\mathrm{Arg}}\) \( \newcommand{\norm}[1]{\| #1 \|}\)
\( \newcommand{\inner}[2]{\langle #1, #2 \rangle}\)
\( \newcommand{\Span}{\mathrm{span}}\)
\( \newcommand{\id}{\mathrm{id}}\)
\( \newcommand{\Span}{\mathrm{span}}\)
\( \newcommand{\kernel}{\mathrm{null}\,}\)
\( \newcommand{\range}{\mathrm{range}\,}\)
\( \newcommand{\RealPart}{\mathrm{Re}}\)
\( \newcommand{\ImaginaryPart}{\mathrm{Im}}\)
\( \newcommand{\Argument}{\mathrm{Arg}}\)
\( \newcommand{\norm}[1]{\| #1 \|}\)
\( \newcommand{\inner}[2]{\langle #1, #2 \rangle}\)
\( \newcommand{\Span}{\mathrm{span}}\) \( \newcommand{\AA}{\unicode[.8,0]{x212B}}\)
\( \newcommand{\vectorA}[1]{\vec{#1}} % arrow\)
\( \newcommand{\vectorAt}[1]{\vec{\text{#1}}} % arrow\)
\( \newcommand{\vectorB}[1]{\overset { \scriptstyle \rightharpoonup} {\mathbf{#1}} } \)
\( \newcommand{\vectorC}[1]{\textbf{#1}} \)
\( \newcommand{\vectorD}[1]{\overrightarrow{#1}} \)
\( \newcommand{\vectorDt}[1]{\overrightarrow{\text{#1}}} \)
\( \newcommand{\vectE}[1]{\overset{-\!-\!\rightharpoonup}{\vphantom{a}\smash{\mathbf {#1}}}} \)
\( \newcommand{\vecs}[1]{\overset { \scriptstyle \rightharpoonup} {\mathbf{#1}} } \)
\( \newcommand{\vecd}[1]{\overset{-\!-\!\rightharpoonup}{\vphantom{a}\smash {#1}}} \)
\(\newcommand{\avec}{\mathbf a}\) \(\newcommand{\bvec}{\mathbf b}\) \(\newcommand{\cvec}{\mathbf c}\) \(\newcommand{\dvec}{\mathbf d}\) \(\newcommand{\dtil}{\widetilde{\mathbf d}}\) \(\newcommand{\evec}{\mathbf e}\) \(\newcommand{\fvec}{\mathbf f}\) \(\newcommand{\nvec}{\mathbf n}\) \(\newcommand{\pvec}{\mathbf p}\) \(\newcommand{\qvec}{\mathbf q}\) \(\newcommand{\svec}{\mathbf s}\) \(\newcommand{\tvec}{\mathbf t}\) \(\newcommand{\uvec}{\mathbf u}\) \(\newcommand{\vvec}{\mathbf v}\) \(\newcommand{\wvec}{\mathbf w}\) \(\newcommand{\xvec}{\mathbf x}\) \(\newcommand{\yvec}{\mathbf y}\) \(\newcommand{\zvec}{\mathbf z}\) \(\newcommand{\rvec}{\mathbf r}\) \(\newcommand{\mvec}{\mathbf m}\) \(\newcommand{\zerovec}{\mathbf 0}\) \(\newcommand{\onevec}{\mathbf 1}\) \(\newcommand{\real}{\mathbb R}\) \(\newcommand{\twovec}[2]{\left[\begin{array}{r}#1 \\ #2 \end{array}\right]}\) \(\newcommand{\ctwovec}[2]{\left[\begin{array}{c}#1 \\ #2 \end{array}\right]}\) \(\newcommand{\threevec}[3]{\left[\begin{array}{r}#1 \\ #2 \\ #3 \end{array}\right]}\) \(\newcommand{\cthreevec}[3]{\left[\begin{array}{c}#1 \\ #2 \\ #3 \end{array}\right]}\) \(\newcommand{\fourvec}[4]{\left[\begin{array}{r}#1 \\ #2 \\ #3 \\ #4 \end{array}\right]}\) \(\newcommand{\cfourvec}[4]{\left[\begin{array}{c}#1 \\ #2 \\ #3 \\ #4 \end{array}\right]}\) \(\newcommand{\fivevec}[5]{\left[\begin{array}{r}#1 \\ #2 \\ #3 \\ #4 \\ #5 \\ \end{array}\right]}\) \(\newcommand{\cfivevec}[5]{\left[\begin{array}{c}#1 \\ #2 \\ #3 \\ #4 \\ #5 \\ \end{array}\right]}\) \(\newcommand{\mattwo}[4]{\left[\begin{array}{rr}#1 \amp #2 \\ #3 \amp #4 \\ \end{array}\right]}\) \(\newcommand{\laspan}[1]{\text{Span}\{#1\}}\) \(\newcommand{\bcal}{\cal B}\) \(\newcommand{\ccal}{\cal C}\) \(\newcommand{\scal}{\cal S}\) \(\newcommand{\wcal}{\cal W}\) \(\newcommand{\ecal}{\cal E}\) \(\newcommand{\coords}[2]{\left\{#1\right\}_{#2}}\) \(\newcommand{\gray}[1]{\color{gray}{#1}}\) \(\newcommand{\lgray}[1]{\color{lightgray}{#1}}\) \(\newcommand{\rank}{\operatorname{rank}}\) \(\newcommand{\row}{\text{Row}}\) \(\newcommand{\col}{\text{Col}}\) \(\renewcommand{\row}{\text{Row}}\) \(\newcommand{\nul}{\text{Nul}}\) \(\newcommand{\var}{\text{Var}}\) \(\newcommand{\corr}{\text{corr}}\) \(\newcommand{\len}[1]{\left|#1\right|}\) \(\newcommand{\bbar}{\overline{\bvec}}\) \(\newcommand{\bhat}{\widehat{\bvec}}\) \(\newcommand{\bperp}{\bvec^\perp}\) \(\newcommand{\xhat}{\widehat{\xvec}}\) \(\newcommand{\vhat}{\widehat{\vvec}}\) \(\newcommand{\uhat}{\widehat{\uvec}}\) \(\newcommand{\what}{\widehat{\wvec}}\) \(\newcommand{\Sighat}{\widehat{\Sigma}}\) \(\newcommand{\lt}{<}\) \(\newcommand{\gt}{>}\) \(\newcommand{\amp}{&}\) \(\definecolor{fillinmathshade}{gray}{0.9}\)- Finite Statistics with Student \(t\) distribution
- Normal distribution assumes an infinite population, but only limited samples are available for calculating the mean and variance of a sample set
- Sample mean \[ \bar{x} = \frac{1}{N} \sum_{i=1}^{N} x_{i} \] \[ \bar{x} \neq x' \ \mathrm{explicitly} \]
- Sample variance \[ S_{x}^{2} = \frac{1}{N-1}\sum_{i=1}^{N}(x_{i}-\bar{x})^{2} \]
- Since another statistical term was used in \(S_{x}\), the degree of freedom is considered \[\nu = N-c\] where \(N\) is number of samples and \(c\) number of statistical constraints used in calculations
- If accidentally substituting sample statistics into Normal distribution \[ p(x) = \frac{1}{S_{x}\sqrt{2\pi}}\mathrm{e}^{\frac{-(x-\bar{x})^{2}}{2S_{x}^{2}}} \] then
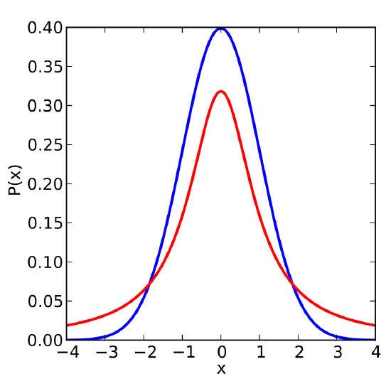
- Comparison of the distribution of normal (blue) and finite statistics (red)

- An overestimate of probability near sample mean
- Underestimates the probability far from the tail
- More complex function so two-sided Table format is provided
- Comparison of the distribution of normal (blue) and finite statistics (red)
- Normalizing the \(t\) variable (similar to \(z_{1}\))
- Non-dimensional term \[ t = \frac{x-\bar{x}}{S_{x}} \] depends on two parameters
- \(\nu\) degree of freedom (i.e. # of samples)
- \(P\) confidence interval of probability
- Method of prediction of next selection of random variable \[ x_{N+1} = \bar{x} \pm t_{\nu,P}S_{x}\ (\%\ P)\]
- Same confidence interval \(\%\ P\) but fewer samples increases range of uncertainty
- Same sample size but smaller \(\%\ P\) reduces range of uncertainty
- As \(N\rightarrow \infty\), then \(t_{\nu, P}\rightarrow z_{p}\) since the sample statistics approach infinite terms
- Non-dimensional term \[ t = \frac{x-\bar{x}}{S_{x}} \] depends on two parameters
- Example
Example of finite version: Consider the same capacitors but mean (\(\bar{x} = 145\ \mu\)F) and standard deviation (\(S_{x} = 33\ \mu\)F) statistics are determined from 31 samples.
- What is expected value of the next capacitor with 95% confidence?
- How would fewer data points \(N<31\) affect that range for the prediction?
- Answer
-
From the set of \(\nu = N - 1 = 30\) and confidence interval, the \(t_{30,95\%} = 2.042\). Therefore \[x_{32} = 145 \pm 2.042(33) = 77.6 \longleftrightarrow 212.4\ \mu\mathrm{F}\]
If the same mean and standard deviation statistics were collected from \(N=24\) data points, \(t_{23,95\%} = 2.069\) then the results would indicate \[ 76.7 < x_{25} < 213.3\ \mu\mathrm{F}\]
- Using the Standard Deviation of the Means
- The sample statistics \(\bar{x}\) and \(S_{x}\) provide insight on the true properties \(x'\) and \(\sigma\), respectively
- Using the \(N\) samples, the central limit theorem offers a range on the prediction of the true mean: \[x' = \bar{x} \pm t_{\nu,P}S_{\bar{x}} \] where \[S_{\bar{x}} = \frac{S_{x}}{\sqrt{N}}\]
- Note the difference between next measurement versus and indication of the true mean value with confidence interval
- Offers an uncertainty of \(x'\) from the statistics instead of the sensor
-
From the prior example, how large is uncertainty of the true mean value from 24 samples at 99.5\% confidence?
- Answer
-
The \(t\) multiplier is found from \(t_{23,99.5\%} = 3.104 \). Hence, the range of the true mean would be \[x' = 145 \pm 3.104\left(\frac{33}{\sqrt{24}}\right) = 145 \pm 20.91\ \mu\mathrm{F}\]
The width of the uncertainty decreases as the confidence level \(\% P\) similarly decreases.
- Normal distribution assumes an infinite population, but only limited samples are available for calculating the mean and variance of a sample set
- Design of Experiments
- Numerous methods define the mechanism to choose range of multi-variable experiments
- Approaches available from NIST
- Other other author (following LibreText sections)

